CA88

Æóҵ΢ÐÅ

ÖпÆÒµÎñ£ºÂÞÏÈÉú 18820728128
ÖпÆÒµÎñ£ºÂÞÏÈÉú 18820728128
²â»æÒµÎñ£º³ÌÓ×½ã 13538628687
²â»æÒµÎñ£º³ÌÓ×½ã 13538628687
ÆÀ¹ÀÒµÎñ£ºÁÖÓ×½ã 18807692233
ÆÀ¹ÀÒµÎñ£ºÁÖÓ×½ã 18807692233
¹æ»®ÒµÎñ£ºÍõÏÈÉú 15899656477
¹æ»®ÒµÎñ£ºÍõÏÈÉú 15899656477
³ÇÊиüÐÂÒµÎñ£º³ÂÏÈÉú 15820902262
³ÇÊиüÐÂÒµÎñ£º³ÂÏÈÉú 15820902262

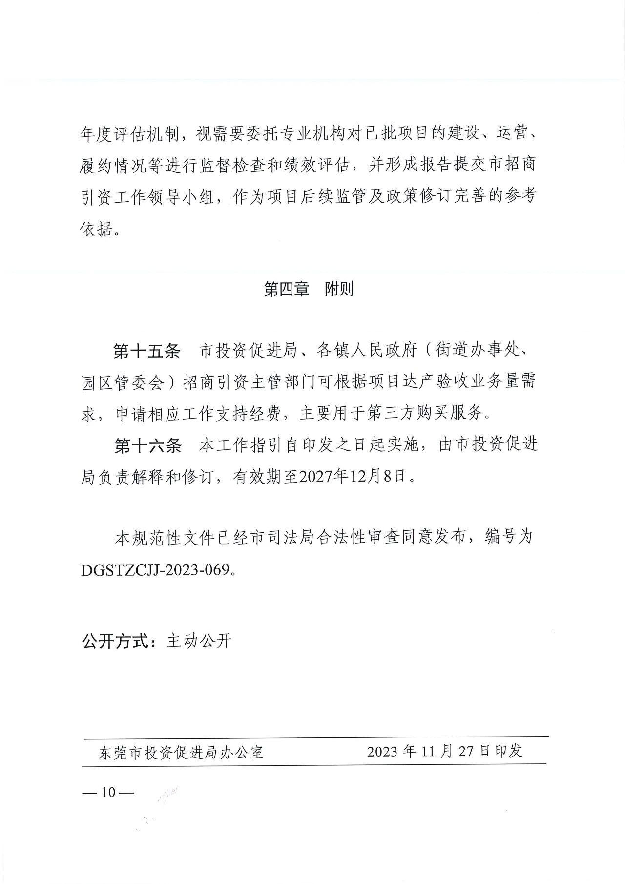
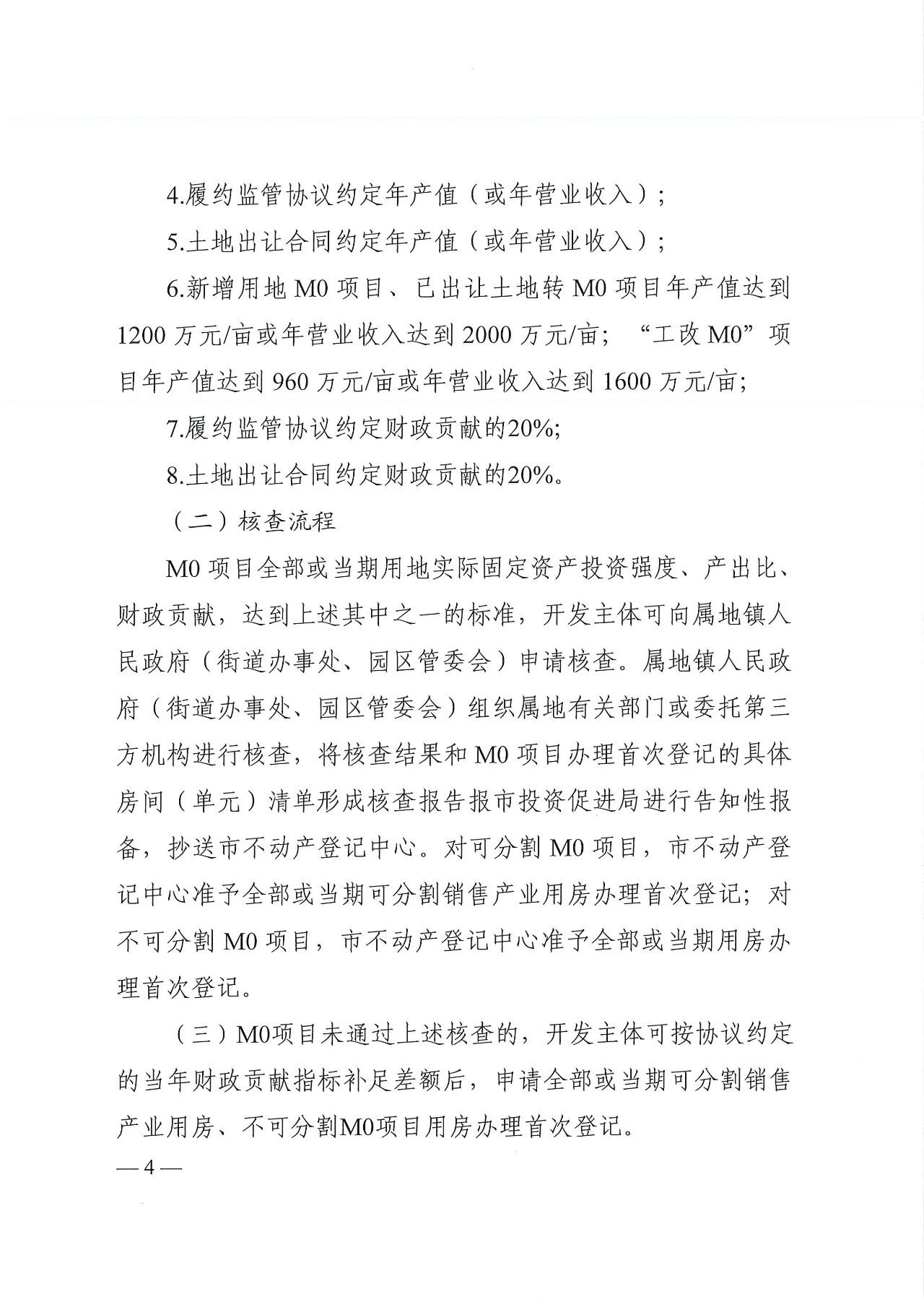
ÐÐÒµ¶¯Ì¬Ø­¹ØÓÚÓ¡·¢¡¶¶«Ý¸ÊÐÐÂÐͲúÒµÓõØ(MO)ÏîÄ¿ÂÄÔ¼¼à¹Ü¹¤×÷Ö¸Òý¡·µÄ֪ͨ

×÷ÕߣºCA88¿Ø¹É¼¯ÍÅ ÈÕÆÚ£º2023-11-29 ÔĶÁÁ¿£º

±¾ÎÄÄÚÈÝÆðÔ´ÓÚ¶«Ý¸ÊÐͶ×ÊÍÆ½ø¾Ö


652.jpg

653.jpg

654.jpg

655.jpg

656.jpg

657.jpg

658.jpg

659.jpg

660.jpg

661.jpg


·ÖÏíµ½£º
¡¾ÍøÕ¾µØÍ¼¡¿